BIodiversity and BioGEochemistry of Riverine landscapes
Biger in the News
ASLO-SIL 2026 Joint Meeting · 12-16 May 2026 · Montreal, Quebec, Canada
Several members of the BIGER group recently took part in the ASLO-SIL 2026 in Montreal,Quebec, Canada – an international congress fostering exchange and collaboration across freshwater and marine sciences.
Our researchers shared insights across a diverse set of topics:
- The application of the meta-ecosystem approach to analyse restoration efforts in large river ecosystems – the Upper Danube (Presenter: Thomas Hein and coauthors)
- Connection is a key: Assessing Restoration Effects on Multifunctionality and Ecosystem services in River Floodplains of the Danube system (Presenter: Bhargavi Nerikar and coauthors)
- Greenhouse gas fluxes along the aquatic continiuum: comparing groundwater springs and streams across land uses in a tropical highland systems, East Africa (Presenter: Sharon Gubamwoyo and coauthors)
- Spatial patterns of greenhouse gas emissions in a floodplain system – the Upper Danube case study (Presenter: Nadija Čehajić and coauthors)
We’re proud to be part of this international dialogue and to share our work with the wider aquatic research community.
https://www.aslo.org/aslo-sil-2026/
#MERI
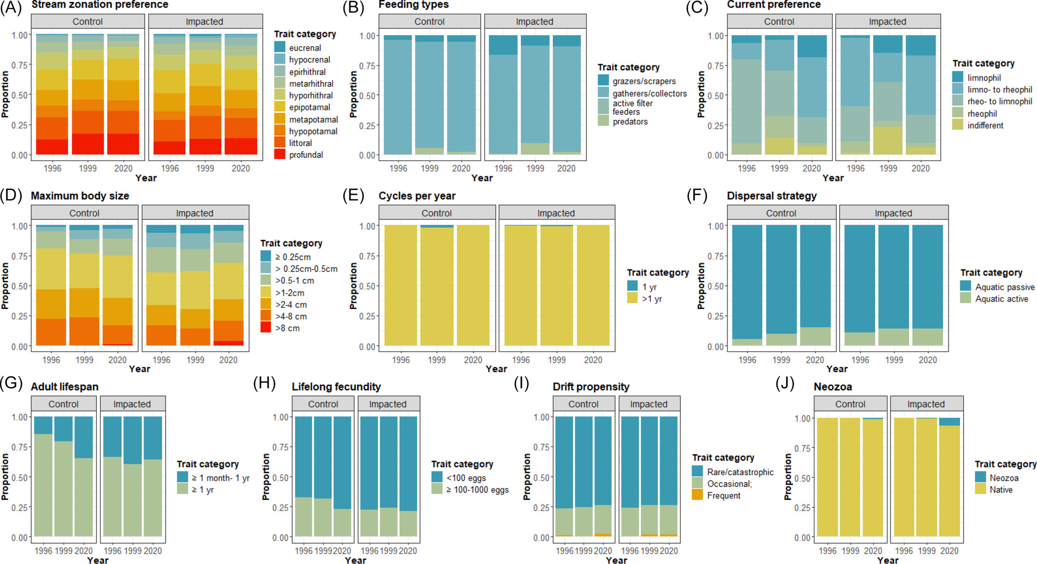
Drivers of stream metabolism in anthropogenically impacted tropical highland streams of Uganda
A new paper co-authored by Florence Nansumbi, Gabriele Weigelhofer, Robinson Odong, Martin Tschikof, Elisabeth Bondar-Kunze and Thomas Hein, has been published in CATENA.
The study explores the drivers of stream metabolism in anthropogenically impacted tropical highland headwater streams in Uganda. The study shows that gross primary production was mainly limited by light availability, while ecosystem respiration increased with stream size and nutrient-rich sediments from disturbed slopes.
The paper highlights that both land use (agriculture, bare land, built-up areas) and topography strongly influence ecosystem functioning through their effects on local stream conditions. Total suspended solids (TSS) emerged as a key factor controlling net heterotrophy, exceeding the influence of commonly reported drivers such as riparian shading and terrestrial organic matter inputs.
The findings further suggest that increasing extreme rainfall events under climate change may intensify sediment transport and amplify impacts on carbon cycling, water quality, and ecosystem functioning in tropical highland streams.
The article is available online: https://doi.org/10.1016/j.catena.2026.110203
Congratulations Marie-Christine Moser!
A big congratulations to Marie-Christine Moser for successfully defending her Master’s thesis „ The effect of connectivity and morphology on the phytoplankton and phytobenthos biomass and composition “, supervised by Thomas Hein, Andrea Funk and Elisabeth Bondar-Kunze.
The study focuses on how the connectivity of riverine systems (specifically side arms of the Danube) and their structural, morphological characteristics (e.g., shoreline structure) influence the growth and composition of both pelagic algae (phytoplankton) and bottom-dwelling algae (phytobenthos).
Well done, Marie!
The study was conducted within the framework of the Christian Doppler Laboratory for Meta Ecosystem Dynamics in Riverine Landscapes (CD Laboratory MERI)
Disrupted currents and shifting riverbanks: unveiling the structure of fish assemblages in the fragmented Austrian Danube
A recent study authored by Daniel Pelz, Michael Grohmann, Jakob Neuburg, Stefan Auer, Stefan Schmutz, Thomas Hein & Günther Unfer, has been published in Hydrobiologia
This study analyzes shoreline fish assemblages in the Austrian Danube in relation to habitat type and fragmentation caused by hydropower plants. Based on two years of electrofishing data, results show that fish composition and abundance are determined by both river section (connectivity) and local bank habitat conditions.
Comparisons with historical data indicate shifts in species diversity and abundance over the past 40 years, suggesting long-term impacts of hydromorphological alterations. The findings highlight the importance of connectivity and habitat structure for managing fish communities in regulated rivers.
To read the full article online, please click here: https://doi.org/10.1007/s10750-026-06208-w
New Scientific Paper Published: Lower Abundance of Young-of-the-Year Fish in Alpine Rivers Affected by Hydropeaking: An Austrian Field Study
A recent study authored by Kevin Merl, Bernhard Zeiringer, Daniel S. Hayes, Alexander Auhser, Stefan Schmutz, Franz Greimel, has been published in Ecohydrology
The paper investigates the ecological impacts of hydropeaking, rapid sub-daily flow fluctuations caused by hydropower operations, on young-of-the-year (YOY) fish in Austrian Alpine rivers. It demonstrates that hydropeaking, particularly through frequent events and rapid down-ramping rates, is strongly associated with reduced abundance of YOY brown trout and European grayling. By integrating key variables into a hydropeaking index, the study clearly shows a decline in fish abundance along increasing hydropeaking intensity. The findings emphasize the importance of managing flow dynamics, especially during critical developmental stages, and highlight YOY fish as a sensitive indicator of hydropeaking pressure.
To read the full article online, please click here: https://doi.org/10.1002/eco.70216
Art–Science Collaboration: Exhibition Parliament of Streams in Vienna
We are pleased to share that the BIGER team supported artist Carlos Monleón in the development of his installation Parliament of Streams, currently on view at DAS WEISSE HAUS in Vienna (17 April – 13 June 2026).
Parliament of Streams immerses visitors in an audiovisual installation that brings attention to underwater ecosystems of the Danube River and its tributaries. The work explores processes that usually remain unnoticed, translating scientific observations into multilayered sonic and material compositions. By interlacing different scales, rhythms, and textures, the installation reflects on the interdependence of ecological, social, and environmental systems.
The project was developed in close collaboration with the CDL MERI and BIGER team, working on Danube ecosystems. As part of this exchange, Carlos Monleón joined our fieldwork and sampling campaigns, including electrofishing surveys, and worked with us in the laboratory using microscopy. Through this collaboration, we contributed scientific knowledge and practical insights to support the development of the artwork.
This collaboration highlights the importance of connecting science and art to communicate complex environmental processes and to raise awareness of aquatic ecosystems and their ongoing changes.
We are very pleased to have been part of this inspiring interdisciplinary project.
Sustainable Hydropower Development in Central Asia: Balancing Energy, Ecosystems, and Risk
By 2050, electricity demand in Central Asia could double. While ambitious hydropower developments are underway, the key challenge lies in designing projects that meet growing energy needs while preserving ecosystem integrity and accounting for geohazard risks.
To address this challenge, our team conducted a comprehensive analysis, providing spatially explicit estimates of sustainable hydropower potential. The study integrates ecological and geohazard criteria and is based on a transparent, reproducible workflow using publicly available geodata. The goal is to offer planners, investors, and policymakers a robust baseline for responsible and sustainable development.
We invite you to read our open-access paper:
“A regional-scale framework for assessing sustainable hydropower potential based on open-access data: the case of Central Asia”, authored by Jan De Keyser, Carina Seliger, Daniel S. Hayes, Hannah Schwedhelm, Patrica Osuna Fuentes, Justine I. Carey, Tobias Siegfried, Beatrice Marti, and Helmut Habersack, published in Applied Energy.
Read the paper: https://doi.org/10.1016/j.apenergy.2026.127843
This work is part of #Hydro4U #Hydro4UlinkedIn
A new addition to the team
The BIGER team welcomes PhD student Mackarena Andrea Coronado Leiva to the project “Global Warming Effects on Macrophytes’ Role in Lowland Rivers”. The research explores how aquatic plants affect water temperature, ecosystem functioning, and biodiversity under climate change using fieldwork, experiments, and modelling. Mackarena brings expertise in macrophytes, modelling, and statistical analysis, contributing to a better understanding of temperature–vegetation interactions in river ecosystems.
New Scientific Paper Published: A Collaborative Research Agenda for Restoring Free-Flowing Rivers
A recent study, authored by a strong international team of river scientists, including members of the BIGER group, such as Olena Bilous, Paul Meulenbroek, Martin Tschikof, and Thomas Hein, has been published in Communications Earth & Environment (a journal of the Nature Portfolio).
The paper investigates research priorities and strategies for restoring free-flowing rivers across Europe, supporting the European Union Nature Restoration Regulation target of restoring at least 25,000 km of rivers by 2030. It synthesizes expert knowledge from across 45 countries to identify 27 key restoration priorities and shows that these priorities differ depending on ecological, social, economic, and governance contexts. The study emphasizes that effective river restoration must be adapted to local and regional political, institutional, and ecological conditions, and proposes a structured framework linking barrier removal, connectivity restoration, governance mechanisms, and policy instruments to context-specific needs.
To read the full article online, please click here: https://www.nature.com/articles/s43247-026-03428-9
BIGER at the HyPeak Webinar: Hydropeaking and Benthic Algae
Hydropeaking is widely known for its impacts on fish and invertebrates, yet its effects on benthic algae remain less explored. In the upcoming HyPeak Webinar, Mag. Dr. Elisabeth Bondar-Kunze will present new insights into how hydropeaking acts as a disturbance driver shaping stream periphyton and benthic algal communities.
The webinar will also feature other talks, including María Dolores Bejarano Carrión (Universidad Politécnica de Madrid, Spain), who will discuss hydropeaking effects on riverine plants from individuals to ecosystems.
If you work on environmental flows, ecohydraulics, hydropower sustainability, or river restoration, this webinar is for you.
Registrations: https://lnkd.in/ed8gpsFs
Looking forward to seeing many of you there!
Call for Submissions: Research Topic in Frontiers in Microbiology
Mag. Dr. Elisabeth Bondar-Kunze, Deputy of our working group and Research Topic Co-Editor, warmly invites researchers to submit manuscripts on Microbial Drivers of Aquatic Organic Matter Degradation and Carbon Cycling. High-quality original research and review articles are welcomed.
Submit your work to contribute to advancing our understanding of microbial roles in aquatic biogeochemistry!
#Microbiology #AquaticScience #CarbonCycling #Biogeochemistry #MicrobialEcology #FrontiersInMicrobiology
New Scientific Paper Published: Waves Under Control? A Meta-Analysis of Morphological Restoration as a Strategy to Mitigate Navigation-Induced Disturbances
A recent study authored by Anna-Lisa Dittrich, Thomas Hein, Olena Bilous, Andrea Funk, Paul Meulenbroek, Mario Brauns, Elisabeth Bondar-Kunze has been published in Freshwater Biology.
The paper investigates the ecological impacts of ship-induced waves on freshwater ecosystems, including rivers, lakes, and estuaries. It shows that these waves accelerate shoreline erosion and reduce biodiversity across multiple trophic levels, affecting primary producers, benthic invertebrates, and fish. The study highlights the need for ecosystem-specific management strategies, including morphological protection measures like breakwaters and increased shoreline complexity, to mitigate these impacts.
To read the full article online, please click here: https://doi.org/10.1111/fwb.70181
# MERI
Effects of lateral hydrological connectivity on the relative abundance of water frogs (Pelophylax spp.) and common toads (Bufo bufo) using eDNA surveys
A new paper co-authored by Boglárka Mészáros, Andrea Funk, Thomas Hein, Lukas Landler, Paul Meulenbroek, Didier Pont, Alice Valentini, Dénes Schmera, István Czeglédi & Tibor Erős, has been published in Hydrobiologia.
The study investigates how lateral hydrological connectivity (LHC), the degree to which floodplain waterbodies remain connected to the main river channel, affects the relative abundance of two amphibian groups (water frogs Pelophylax spp. and common toads Bufo bufo) in Danube River floodplains, using environmental DNA (eDNA) surveys across a connectivity gradient. The authors used structural equation modeling to show that LHC doesn’t directly influence species abundance but works indirectly through habitat structure, vegetation, and water conditions, with different effects on each species. The findings emphasise the importance of species‑specific responses to hydrological dynamics and the role of lateral connectivity in shaping amphibian populations in regulated river‑floodplain systems.
These results represent an important achievement built on the combined efforts of the RIMECO and MERI research projects.
The article is available online: https://doi.org/10.1007/s10750-026-06110-5
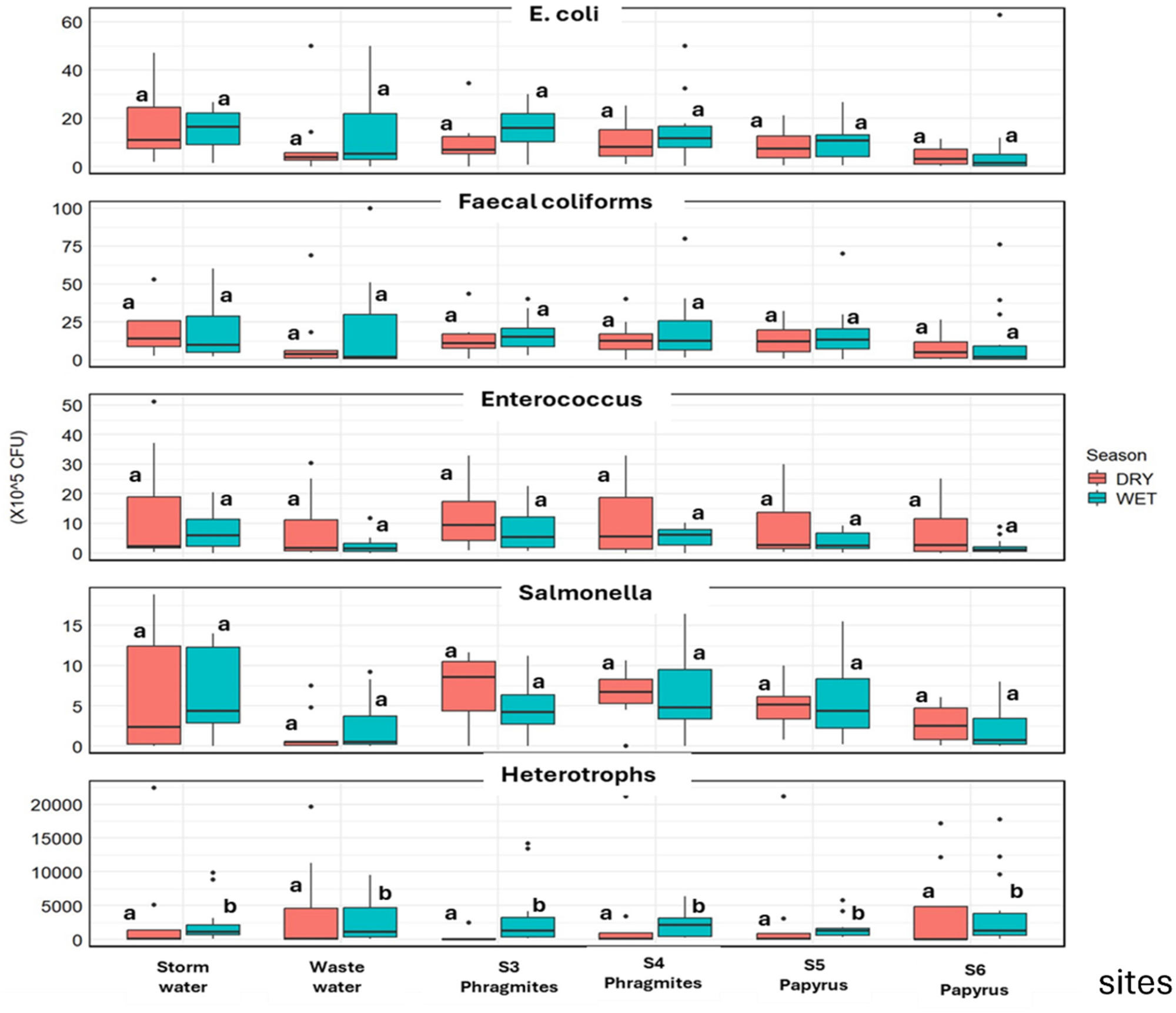
Anthropogenic and natural factors impacting microbiological and physicochemical surface water quality along an urban tropical wetland – a new paper was published
A new paper co-authored by Flavia Byekwaso, Guenter Langergraber, Gabriele Weigelhofer, Rose Kaggwa, Frank Kansiime and Thomas Hein, has been published in Journal of Water, Sanitation and Hygiene for Development. The paper examines how anthropogenic pressures and natural processes influence microbiological and physicochemical surface water quality in an urban tropical wetland.
Using spatial and seasonal water quality data, it shows that urban stormwater runoff and insufficient wastewater treatment exceed the wetland’s natural capacity to reduce pollution. The findings highlight the need for improved source-oriented pollution control to protect downstream water quality and public health.
The article is available online: https://doi.org/10.2166/washdev.2026.125
Joint Workshop with Project Partners Advances Final Phase of the MERI Project
In a joint workshop with VERBUND, viadonau and Österreichische Bundesforste, MERI researchers, predominantly members of the BIGER team, reviewed key analyses and discussed how they address questions raised by the project partners, highlighting the contribution of science to practical river management.
The workshop also focused on defining the building blocks of the final work package, which centres on the analysis of future management scenarios to support the sustainable management of the Danube meta-ecosystem. The constructive exchange marked an important step toward developing actionable, science-based solutions and strengthening collaboration as the project enters its final phase.
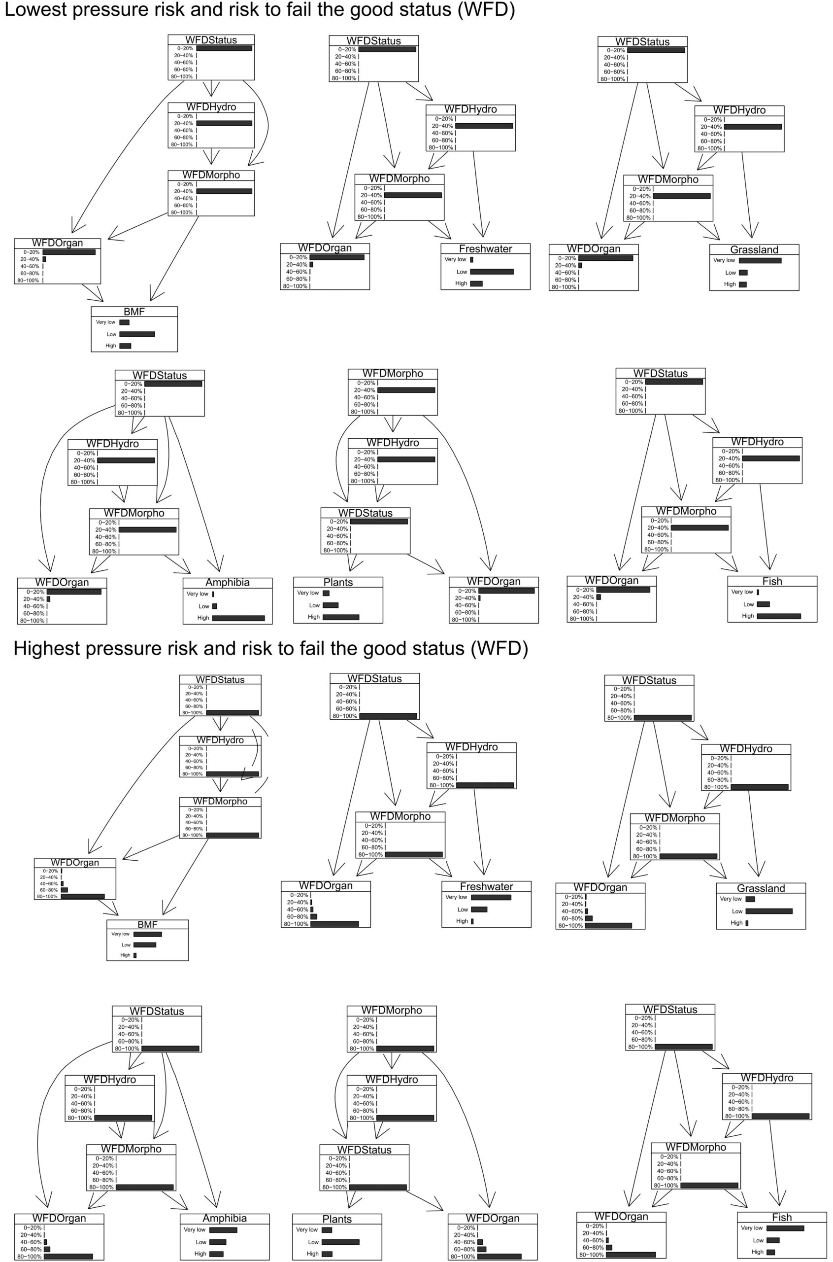
New Scientific Paper Published: Moving towards Europe-wide freshwater restoration through model-based integration of policy objectives
A recent study authored by Andrea Funk, Gonçalo Duarte, Paulo Branco, Thomas Hein, Astrid Schmidt-Kloiber, Tamara Leite, Angeliki Peponi, Maria Teresa Ferreira, Sebastian Birk, Annette Baattrup-Pedersen and Florian Borgwardt has been published in Water Research.
The paper presents a continental-scale modeling framework that integrates European freshwater policy objectives with ecological data to assess ecosystem status across multiple regions. It applies a Bayesian network approach to identify priority areas for conservation and restoration while explicitly accounting for uncertainty. The results provide a decision-support basis for coordinated, policy-aligned freshwater restoration efforts across Europe.
To read the full article online, please click here: https://doi.org/10.1016/j.watres.2026.125426
